令和7年9月18日(木)
内山下地区・深柢地区 連合町内会
猛暑もようやく落ち着き、朝涼が心地よい季節となりました。18日は内山下コミュニティハウスで「第1回防災訓練役員会」が開かれました。議長は松浦会長(内山下地区連合町内会)。議題は来年の令和8年2月22日(日)午前9時半〜午後1時に行う,「令和7年度 第8回 内山下/深柢地区合同防災訓練」となります。
次回事業について
・10月25日13:00~防災倉庫在庫確認 旧内山下小学校
・11月7日18:30〜防災訓練役員会 内山下コミュニティーハウス
同会では,以下の内容が決まりました。
—–
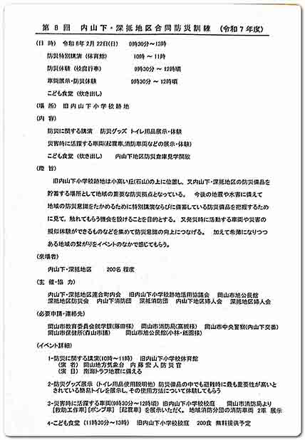
令和7年度 第8回 内山下/深柢地区合同防災訓練
日 時 : 令和8年2月22日(日)午前9時半~午後1時
場 所 : 旧内山下小学校校庭 体育館
内容
1)気象庁からの話 内藤宏人防災官
・岡山地方気象台より、地域防災についての話があります。
・10:00~11:00、場所は体育館 題目 「南海トラフ地震にそなえる」
・進行司会は 小玉様 挨拶は、飛岡深柢地区連合町内会長がする
・公民館の協力により、講師費用、機材(プロジェクター)マイクを用意
・体育館会場設営係——-消防団で前日昼より設置
2)小学校校庭行事 9:30~12:00
・岡山市消防局より、救助工作車・ポンプ車・起震車が来ます。
・消防団 内山下分団・深柢分団車両展示
・防災学習車 煙道 消火器・コンロ(油火災)体験
・炊き出し 子ども食堂(森山市議) 11:30~
3)防災用品の展示
・9:30~12:00, 場所は体育館 トイレ用品のみ展示 前日13:00消防団配列
・当日発電機(7台)試運転 備品の照明器具他電気製品 校舎と体育館の間
・古い備蓄資材の放出 (在庫歴7年)
・カセットボンベ、等を帰宅時に渡す。
・岡山市在庫の非常食 200食・要望 (子供食堂で使用・持帰り?)
5) 今回の補助金
・購入品 トイレ使用説明版 電池 生理用品 らんたん他購入
6) 役割分担
・総括 松浦会長
・受付 兒島顧問 (受付票確認) 受付は体育館に設置
・体育館 小玉副会長
・マスコミ対応 次回決定
・当日の車両配置検討 次回決定
7)次回役員会
・10月25日13:00~防災倉庫在庫確認 旧内山下小学校
・防災訓練役員会11月7日18:30 内山下コミュニティーハウス
8)岡山市消防局北消防所 担当者 高槻様 在籍日10月奇数日・11・12月偶数日
—–

趣意書 岡山市へ提出

令和8年2月22日(日)に行われる 第8回 内山下/深柢地区合同防災訓練 企画書
過去の資料
§ 内部リンク サイト内検索 キーワード”防災”
§ 内部リンク サイト内検索 キーワード”訓練”
§ 内部リンク ▼ 【 速報 】内山下地区・深柢地区 連合町内会防災訓練(当日の様子) 場所は深柢ガーデン・深柢コミュニティハウス・さんかく岡山 午前9時より正午まで 2024/09/29
§ 内部リンク 【 予告 】内山下地区・深柢地区 連合町内会防災訓練(企画案) 場所は深柢ガーデン・深柢コミュニティハウス・さんかく岡山 実施日は9月29日(日曜日) 時間は午前9時半から正午まで 追記8月17日 2024/07/20
§ 内部リンク ★【速報】深柢・内山下地区連合町内会防災訓練 内山下小学校 ★ 2024/03/27
§ 内部リンク 深柢・内山下地区防災訓練 内山下小学校 2021/11/28
─────────────────────────
<問い合わせ>
〇内山下地区連合町内会 会長 090-3742-0930
〇深柢地区連合町内会 086-233-1188
カテゴリー:町内会 町内会の活動 町内情報